top of page
PROJETS
STAGES
LA 6G AU SERVICE DE LA MOBILITÉ
Institute of Industrial Science - University of Tokyo
Le projet Beyond 5G : "Envisioning the future of Mobility in Japan Through Design Fiction" de l’équipe Mobility du DLX DesignLab de l’Université de Tokyo introduit la 6G dans la mobilité grâce à 4 projets : le réseau d’intervention d’urgence, le chauffeur de taxi à distance, la navigation intuitive et la navette opérée par la 6G.




1/4
_edi.png)
Projets pédagogiques
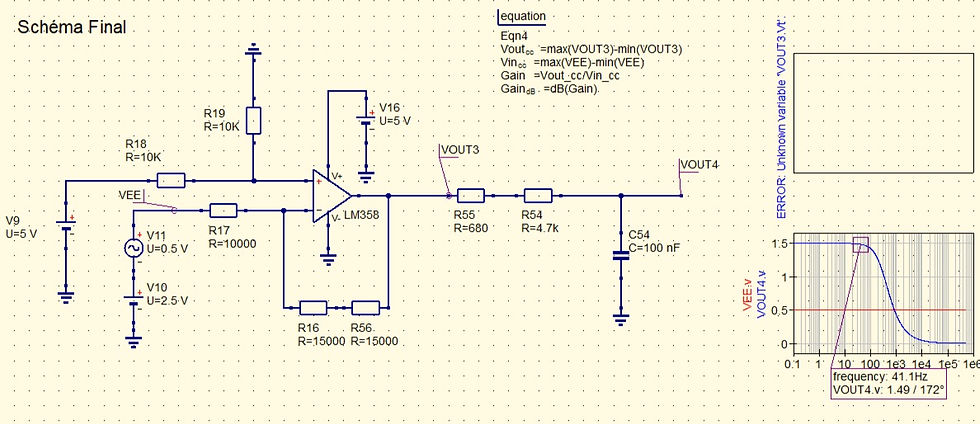
Capteurs sans fil et sans batterie
Projet IRP - Master 1 EEA ESET
Conception d’un capteur sans fil, totalement autonome et sans batterie, capable de transmettre ses données LoRaWAN, tout en s’alimentant uniquement grâce à l’énergie solaire et, de manière complémentaire, par récupération d’énergie RF.

_edited.png)
Travaux pratiques
bottom of page













_edited.png)











.png)


_edited_edited.jpg)



